药店加盟
宅急快药加盟政策
一、宅急快药加盟简介:
现在想要创业成功,选择适合的好项目是关键,尤其是相对来说比较具有优势的药店行业,利润巨大,成就了创业者更多的致富新体验,成功获得赚钱好机会,但是想要在药店行业获得成功并非易事,选择一个好的品牌也是非常关键的。
天津宅急快药医药有限公司,成立于2018年,总部位于天津市东丽区东丽湖。随着现代社会快节奏的发展,为解决百姓半夜用药难的问题,特此成立宅急快药,我公司的理念是服务于社会,便民于百姓。在当今社会年轻人快节奏的忙碌,和老年人与孩子照顾的不方便,我公司以24小时营业免费送药上门,15分钟到达为主要服务模式。宅急快药以便民服务打造品牌,以社会需要完成更优质的服务。
时至今日,宅急快药形成了在总部整体框架下,致力于特色药品技术研发及生产,旗下江西康迪实业有限公司、天津快药速药商贸有限公司。
目前,宅急快药以天津为核心,下属40多家加盟药店,遍布河北、辽宁、黑龙江等省市。为了能够更快更好的覆盖天津,服务更多的百姓、我们将一如既往的向百姓提供优质的服务!

二、宅急快药品牌优势:
1、品牌优势
宅急快药!随叫随到!药品平价!健康无价!24小时免费送药上门服务!快药送到家、方便你我他!
2、产品优势
自有药品生产厂家,自有商贸公司,产品30000+种商品,极大满足顾客所需。自有商品600+种,高毛利产品,覆盖所有品类。170个厂 家直接供货,价格低,终端支持多。
3、技术优势
自2018年成立以来迅速成长,40+家加盟店管理经验。专业运营,值得信赖。
4、培训优势
开业前加盟商人员系统化培训,历时一个月时间,总部包吃住,无任何费用。开业后销售人员定期到总部继续深造,提高业务技能。
5.服务优势
运营工具支持、区域保障支持、专业培训中心、物流配送支持、专家运营支持、专家选址支持、装修指导支持、核心技术支持、营销策划支持等多项支持帮您轻松建店,做您加盟路上最稳固的靠山。
6、政府扶持
宅急快药服务社会,便民百姓。大力投身公益事业,为社会贡献自己的力量,得到政府部门的表彰和大力扶持。

三、宅急快药加盟投资费用:
宅急快药加盟费用明细 | ||
加盟级别 | 市区 | 郊县 |
店铺面积 | 80㎡ | 60㎡ |
加盟费用 | 10万元 | 10万元 |
房租费用 | 2.5万元/月(预估) | 1.5万元/月(预估) |
装修费用 | 2万元 | 1.5万元 |
设备费用 | 2万元 | 2万元 |
首批进货费 | 8万元 | 8万元 |
人员工资 | 3000元/月/人(3人) | 3000元/月/人(3人) |
水电杂费 | 1000元 | 800元 |
总投资费用 | 25.5万元 | 23.98万 |
以上投资费用可能会与实际情况有所差别,仅供参考。 | ||
四、宅急快药加盟条件:
1、使用“宅急快药”的品牌、商标、标识。
2、必须遵循宅急快药有限公司相关精神规定。
3、加盟商必须严格按照《药品管理法》和宅急快药有限公司提供的《经营管理手册》进行质量管理。
4、加盟商经营的市区营业面积应不小于80平米,郊县应大于60平米。

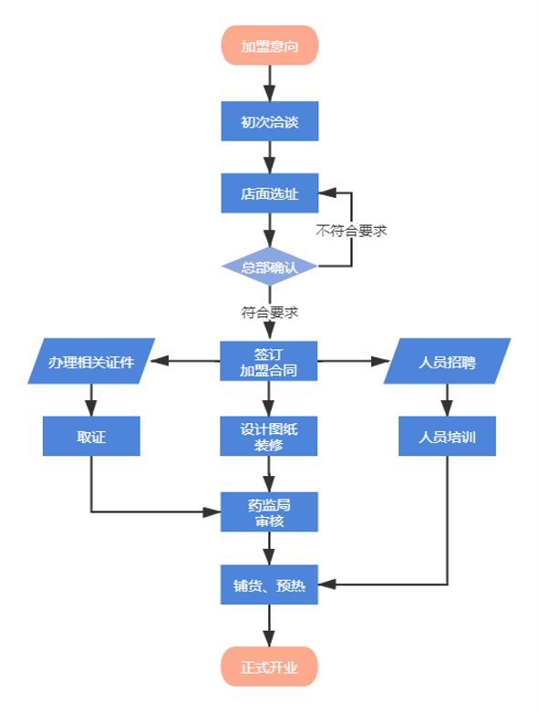
五、宅急快药加盟流程
1、投资咨询
加盟宅急快药之前,意向加盟者以电话方式向总公司招商部咨询相关加盟事宜。
2、实地考察
与招商部人员深入交流、考察实店装修风格,之后到总部洽谈细节。
3.加盟店选址
加盟商在本地市场选择合适的店址,总部综台分析所选商圈的可行性。
4、签约
加盟商需要与总部签订加盟合同,交纳相应的加盟费用后,总部会将品牌的经营授权给加盟商。
3、资质申请
加盟商必须根据要求提交相关材料至总部,总部有专人进行审核并协助办理相关证件。
5.店铺装修
由总部专业人员对店面测量,并对店面做装修图纸的设计,加盟商确认装修图纸后,进行装修。
7、开业前培训
遵照宅急快药经营管理模式,总部为加盟商进行开业前期的培训,包括对店铺经营人员进行产品知识、设备操作、销售技巧、店铺日常管理、公司相关流程、经营理念、实际销售技巧等方面的系统性培训。培训地点在总公司,时间为一个月,总公司包食宿。
8、开业筹备
总部会给加盟商制定开业活动方案,以及后期店铺运营方案,协助加盟商开店。

宅急快药自从成立至今短短几年的时间已经发展为拥有40多家加盟店的药店品牌。“宅急快药,随叫随到!”深入人心,在市场上深受消费者们的喜爱。宅急快药是一个非常不错的投资选择。如果您需要详细了解,请致电与我司联系。
上一篇:宅急快药加盟项目介绍
下一篇:没有了!